Nice to meet you! I am Yiyang Zhang (张一阳), currently a second year Master student at the School of Information Science and Technology of University of Science and Technology of China (USTC), supervised by Prof. Yongdong Zhang. Before joining USTC, I obtained my B.E. degree in Communication Engineering from Shandong University in 2023.

My research interest includes LLMs and Recommender Systems.

Feel free to contact me at yiyangzhang@mail.ustc.edu.cn.

🔥 News

  • May 16, 2025:  🎉🎉 Our paper, “PPT: A Minor Language News Recommendation Model via Cross-Lingual Preference Pattern Transfer”, was accepted by ACL 2025 (Main Conference)!
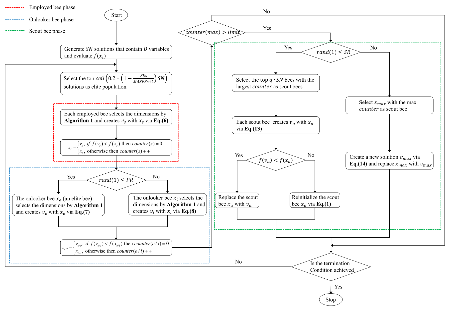
  • Oct, 2023:   🎉🎉 My undergraduate research work, “Artificial Bee Colony Algorithm Based on Dimensional Memory Mechanism and Adaptive Elite Population for Training Artificial Neural Networks,” was published in IEEE Access!
  • Sept, 2023:   🎉🎉 We won third place in the Cross-platform Account Linkage Track of the 5th Communication Data Mining Competition!
  • Sept, 2023:   😎😎 I started my postgraduate journey at University of Science and Technology of China!
  • Jun, 2023:   😎😎 I graduated first in my class from Shandong University!
  • May, 2023:   🥳🥳 I participated in a research internship at the Beijing Research Institute of USTC!

📝 Publications

IEEE TBD Submitting
ACE

ACE: Attention-Calibrated Encoding for LLM-based Recommendation

Yiyang Zhang, Zheren Fu, Bo Hu, Zhendong Mao

IEEE TBD Submitting
ACL 2025
PPT

PPT: A Minor Language News Recommendation Model via Cross-Lingual Preference Pattern Transfer

Yiyang Zhang, Nan Chen

ACL 2025 (Main Conference)

Paper | GitHub GitHub stars

IEEE Access
DMABC

Artificial Bee Colony Algorithm Based on Dimensional Memory Mechanism and Adaptive Elite Population for Training Artificial Neural Networks

Yiyang Zhang, Bao Pang, Yong Song, Qingyang Xu, Xianfeng Yuan

IEEE Access

Paper

🎖 Honors and Awards

  • October 2022:   National Scholarship, Ministry of Education of the People’s Republic of China
  • October 2020:   National Scholarship, Ministry of Education of the People’s Republic of China

📖 Education

  • 2023.09 – Present:   Master in Information and Communication Engineering,
    University of Science and Technology of China (USTC)
    Advisor: Prof. Yongdong Zhang

  • 2019.09 – 2023.06:   Bachelor in Communication Engineering
    Shandong University (SDU) – Honors Program in Quantum Information Engineering